巫和懋:如何把握平台经济“常态化监管”的重点?
作者 刘航 中央财经大学中国互联网经济研究院研究员
巫和懋 中欧国际工商学院教授
导语:“常态化监管”已经成为中国平台经济监管的未来方向,在错综复杂的平台经济中,如何实现“常态化监管”便成为一个重要的议题。本文首先从“常态化监管”的重点出发,归纳出三个层面的核心理念:保护信息安全、提升市场效率、促进公平竞争,并以此为基础厘清了平台监管所需解决的三类不同性质的问题,进而区分了与之对应的“常态化监管”的三种实施路径:刚性规制、协同治理与反垄断,并对每一种实施路径的主要特点和适用范围加以探讨。
2022年4月29日,中共中央政治局召开会议分析研究当前经济形势和经济工作,指出“要促进平台经济健康发展,完成平台经济专项整改,实施常态化监管,出台支持平台经济规范健康发展的具体措施”。这指明了中国针对平台经济监管的未来方向将进入“常态化监管”阶段。
什么是平台经济“常态化监管”的重点?
平台经济的兴起给消费者与相关企业带来了各种错综复杂的影响。对消费者而言,平台企业可以利用数据资源与数字技术的优势,将消费者剩余转变为平台利润;对相关企业而言,平台企业的垄断地位可能导致各类垄断行为,从而对相关企业的利益造成不利影响。从经济理论来看,为了维护市场的正常运行,有必要引入政府的监管。同时,我们也观察到平台企业具有“企业—市场”的二元特征,这使得平台企业不仅像传统企业一样追求超额利润,同时也经常在创造和维护一个在线市场,并制定相关规则来规范“生态圈”内相关企业的商业行为,所采用的方式是经由行业自律用以促进市场的有序发展,对于此类情形,平台企业的自律行为与政府监管的目标并不相悖。通过对这些因平台经济兴起而产生的新型张力关系的考察,我们认为政府常态化监管应该着重以下三个方面:(1)针对消费者信息与隐私保护的“刚性规制”;(2)相关监管机构与平台企业的“协同治理”以推进市场有效发展;(3)通过“反垄断”促进企业间的公平竞争。
我们认为平台经济“常态化监管”应该以清晰且明确的法律法规为依归,从而形成透明、可预期的监管制度。通过梳理现有和拟议中的各项法律法规,可以发现政府对平台经济监管的重点大致也可归纳到这三个方面。我们认为从这三方面不断完善相关政策,并在此基础上持续推进平台经济发展,就能够发挥好平台经济在提振就业、促进消费以及实现经济转型升级等方面的重要作用。
2022年1月,国家发改委联合市场监管总局等发布的《关于推动平台经济规范健康持续发展的若干意见》从“健全完善规则制度、提升监管能力和水平、优化发展环境、增强创新发展能力、赋能经济转型发展”等方面说明了中国平台经济现阶段需进一步强化的重点环节,这同时也是平台经济“常态化监管”的初衷,即通过推动平台经济规范健康发展,推进增长、劳动就业等层面的政策目标。
另外,2018年宣布修订并于2022年8月1号正式施行的《反垄断法(2022修正)》在“总则”“第一条”中明确指出反垄断法的目标是“为了预防和制止垄断行为,保护市场公平竞争,鼓励创新,提高经济运行效率,维护消费者利益和社会公共利益,促进社会主义市场经济健康发展”。反垄断法被称为“经济宪法”,是“维护社会主义市场经济秩序的基本法律制度”。因此,平台经济“常态化监管”需遵循的基本原则以及最终落脚点也应与之相一致。
平台经济“常态化监管”的核心理念
基于上文的分析并结合经济学与法学两门学科的视角,平台经济“常态化监管”的核心理念可以归纳为以下三个层次:保障平台用户信息安全、提升平台市场运行效率、促进平台经济公平竞争;或者,可以更为精炼地表述为:保障信息安全、提升市场效率、促进公平竞争。
具体而言,“保障信息安全”是平台监管的底线要求,即在有效保障用户信息与隐私安全前提下,充分发挥数据资源的价值;“提升市场效率”需要发挥平台企业自身优势,既能够促进平台市场交易的静态效率,也可以激励平台企业通过研发创新实现的动态效率;“促进公平竞争”则是在正确把握平台经济的结构与效率之间逻辑关系的基础上,实现平台企业、平台内经营者以及其他市场参与者的充分竞争与公平交易。
值得注意的是,平台经济“常态化监管”的三个核心理念所对应问题的性质有着显著区别,因而对于相应监管政策的设计思路与实施方式也应体现出相应的差异性。
首先,信息与隐私安全是底线问题,因此相关监管政策对于平台企业行为边界的划定需要清晰明确,用户隐私保护与国家信息安全必须坚守、不可越界,因此,这方面的监管制度应当具有一定的刚性;其次,平台市场的运行效率主要涉及平台企业自身在治理层面的问题,对于此类问题,较合适的监管思路是通过制定具有一定弹性的监管要求,并充分发挥平台自身治理的激励与优势,提升平台企业的科技研发水平,提高自身的国际竞争力,进而实现静态效率与动态效率的协调统一;最后,对于平台经济的公平竞争问题,监管部门需要充分考虑平台市场独有的结构特征,建立适合的效率标准,这要求此类问题的监管政策更多是响应性的。
平台经济“常态化监管”的实施路径:刚性规制、协同治理与反垄断
基于上文对于平台经济“常态化监管”不同核心理念,以及所需解决问题在性质上的差异性,我们提出平台经济“常态化监管”所对应的三种不同实施路径:刚性规制、协同治理与反垄断。
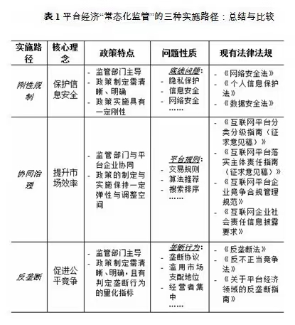
第一种实施路径——“刚性规制”。该路径针对的是平台经济中的底线问题。这类问题包括隐私保护、数据安全、网络安全等等。中国实践这一监管路径的现有法律包括《网络安全法》(2016年)《个人信息保护法》(2021年)《数据安全法》(2021年)等。对于这类问题,我们认为相关监管政策必须能够清晰划定平台企业的行为边界,并且一旦出现越界的情况,平台企业便会面临严格的惩罚措施,这意味着同平台经济底线问题相对应的规制措施的制定与实施都需要具有相当的刚性,因而必须在事前明确规则、划定边界,同时也必须通过事后的惩罚形成足够的威慑力,这也有助于平台企业对规制措施形成清晰的预期。
第二种实施路径——“协同治理”。该路径主要针对平台市场在交易规则、算法推荐、搜索排序等方面的监管,此类问题与平台企业的自身治理紧密相关。中国在这一路径的立法与司法实践尚处在探索阶段,目前具有代表性的法律法规也处于征求意见阶段。比如,2021年市场监管总局发布的《互联网平台分类分级指南(征求意见稿)》和《互联网平台落实主体责任指南(征求意见稿)》。对于这类问题,监管部门可以充分利用平台企业在经营层面与能力层面的双重二元属性实现更佳的治理效果:首先,由于平台企业在经营层面上存在着“企业—市场”的二元属性,相关监管部门可以通过利用平台企业自身所拥有的自律动机,实现更为有效的监管。其次,平台企业对于经营环境方面具有信息优势,能够掌握如何通过自律来发挥市场效率。第三,平台企业在能力层面拥有的“数据—技术”二元优势,监管部门可以通过设计相关政策激励平台企业发挥这些信息与技术能力的优势,从而实现监管部门与平台企业更好地协同治理。对于协同治理的实施路径,监管部门代表的是公共监管主体,平台企业代表的是私人监管主体,由此需要协调两类主体的治理目标,激励平台企业承担与之相适应的社会责任,进而实现提升平台市场运行效率的治理目标。
第三种实施路径——“反垄断”。该路径主要针对平台经济领域存在的各类妨碍公平竞争的垄断行为,中国实践这一监管路径的代表性法律是2022年8月正式施行的《反垄断法(2022修正)》,以及2021年2月由国务院反垄断委员会印发的《关于平台经济领域的反垄断指南》。2021年开始,相关监管部门针对中国主要平台企业开展的数项重大反垄断审查案,所依据的就是这些法律法规。对于“反垄断”的实施路径,我们认为在相关政策的设计与实施需要十分谨慎,平台企业的垄断结构并不必然产生出垄断行为,需要厘清市场结构与垄断行为之间的逻辑关系。
表1总结并比较了平台经济“常态化监管”的三种实施路径,包括不同实施路径对应的核心理念,相应的政策特点,所需解决问题的性质与举例,以及针对不同实施路径现有的具有代表性的法律法规。

最后,我们希望指出平台经济“常态化监管”三种实施路径的关联性以及具体实施过程中的内在复杂性。以数据层面的监管为例:首先,信息安全与隐私保护属于刚性规制的范畴;其次,数据的有效使用以及数据价值的实现需要监管部门和平台企业的协同治理;再次,平台企业基于数据的垄断行为需要反垄断执法部门进行有效的限制和约束。数据本身需要汇集起来才可能最大程度地挖掘其潜在价值;但是,如果数据聚合在一起,由此带来的信息安全问题以及因数据为少数平台企业所占有而导致的滥用市场支配地位问题反而可能更加严重。由此可以看出不同实施路径之间内在的张力,所以更加需要不同的监管机构在“常态化监管”中的彼此协同。
同时,由于大型平台企业经常跨越多个行业运营,因而会受到不同政府部门的监管。无论是刚性规制还是协同治理,亦或是反垄断,这些常态化监管措施的具体实施都需要各个行业的监管机构相互协作。2022年7月,国务院办公厅发函同意建立数字经济发展部际联席会议制度(国办函〔2022〕63号),目的之一就是强化各个监管机构之间的统筹协调,也将成为平台经济“常态化监管”的另一个重点。
来源:中新经纬APP
