• 课程
    • 硕士课程(全日制)
      • MBA
      • 管理硕士MiM
    • 硕士课程(非全日制)
      • EMBA
      • Global EMBA
      • HEMBA
      • 金融MBA
      • 在职MBA
    • 博士课程
      • 工商管理博士DBA
      • PhD
    • 高管教育(非学位)
      • 公开课程
      • 公司定制课程
  • 教授/研究
    • 教授简介
      • 全部
      • 按照学科系
      • 特聘教授
      • 荣誉退休教授
      • 其他教授
    • 中欧研究
      • 研究产出
      • 研讨会/学术会议
      • 研究中心/案例中心
      • 季报和通告
    • 中欧思想领袖
    • 教授招聘
    • 访问博士生项目
  • 校友
    • 校友网络
      • 校友会概况
      • 校友会分会
      • 校友会协会/俱乐部
    • 校友资讯
      • 新闻动态
      • 中欧友讯
    • 校友服务
      • 校友一站式服务大厅指南
      • 成绩单及证明
      • 常见问题
      • 下载中心
    • 校友活动
    • 校友捐赠
      • 我要捐赠
      • 捐赠项目
    • 联系我们
  • 影响力
  • 活动
  • 新闻
  • 图书馆
    • 图书馆首页
    • 关于图书馆
    • 电子数据库
    • 中欧机构知识库
    • 专题指南
    • 读者服务
    • 活动展览
    • 常见问题
    • 联系我们
  • 校区
    • 上海
    • 北京
    • 深圳
    • 苏黎世
    • 阿克拉
  • 关于中欧
    • 学院介绍
      • 学院创办
      • 院长致辞
      • 里程碑
      • 管理委员会
      • 国际顾问委员会
      • 公司顾问委员会
      • EMBA顾问委员会
    • 认证排名
    • 学院公告
      • 公示和声明
      • 招标中标公告
    • 新闻中心
      • 媒体聚焦
      • 中欧故事
      • 视频中心
      • 中欧悦读
      • 媒体联系人
      • 关注我们
    • 支持中欧
      • 创始及永续会员
      • 我要捐赠
      • 捐赠项目
      • 基金会年报
    • 加入我们
    • 联系我们
English
在线报名
  • MBA报名中心
  • 在职MBA报名中心
  • 金融MBA报名中心
  • 全球管理硕士MiM报名中心
  • EMBA报名中心
  • Global EMBA报名中心
  • HEMBA报名中心
  • DBA报名中心
  • 高管教育报名中心
服务大厅
  • 中欧一站式服务大厅
  • Webmail
  • 成绩单及证明系统
搜索

搜索感兴趣的内容

  • 学院介绍
    • 学院创办
    • 院长致辞
    • 里程碑
    • 管理委员会
    • 国际顾问委员会
    • 公司顾问委员会
    • EMBA顾问委员会
  • 认证排名
  • 学院公告
    • 公示和声明
    • 招标中标公告
  • 新闻中心
    • 媒体聚焦
    • 中欧故事
    • 视频中心
    • 中欧悦读
    • 媒体联系人
    • 关注我们
  • 支持中欧
    • 创始及永续会员
    • 我要捐赠
    • 捐赠项目
    • 基金会年报
  • 加入我们
  • 联系我们
课程咨询

中欧建院30周年办学成果展
与你云端相见!

相关推荐

  • 2025-12-18 2025国际案例教学与研究论坛成功举办
  • 2025-12-16 连接理论与实践,共探未来路径——2025国际案例教学与研究论坛成功启幕
  • 2025-12-08 群策群力推动上海商科教育新发展
  • 2025-11-30 《金融时报》发布全球商学院研究影响力榜单,中欧教学案例位列全球第13位
  • 2025-11-09 “企业出海新篇章”研讨会成功举办

面包屑

  • 首页
  • 关于中欧
  • 新闻中心
2025年 05月06日

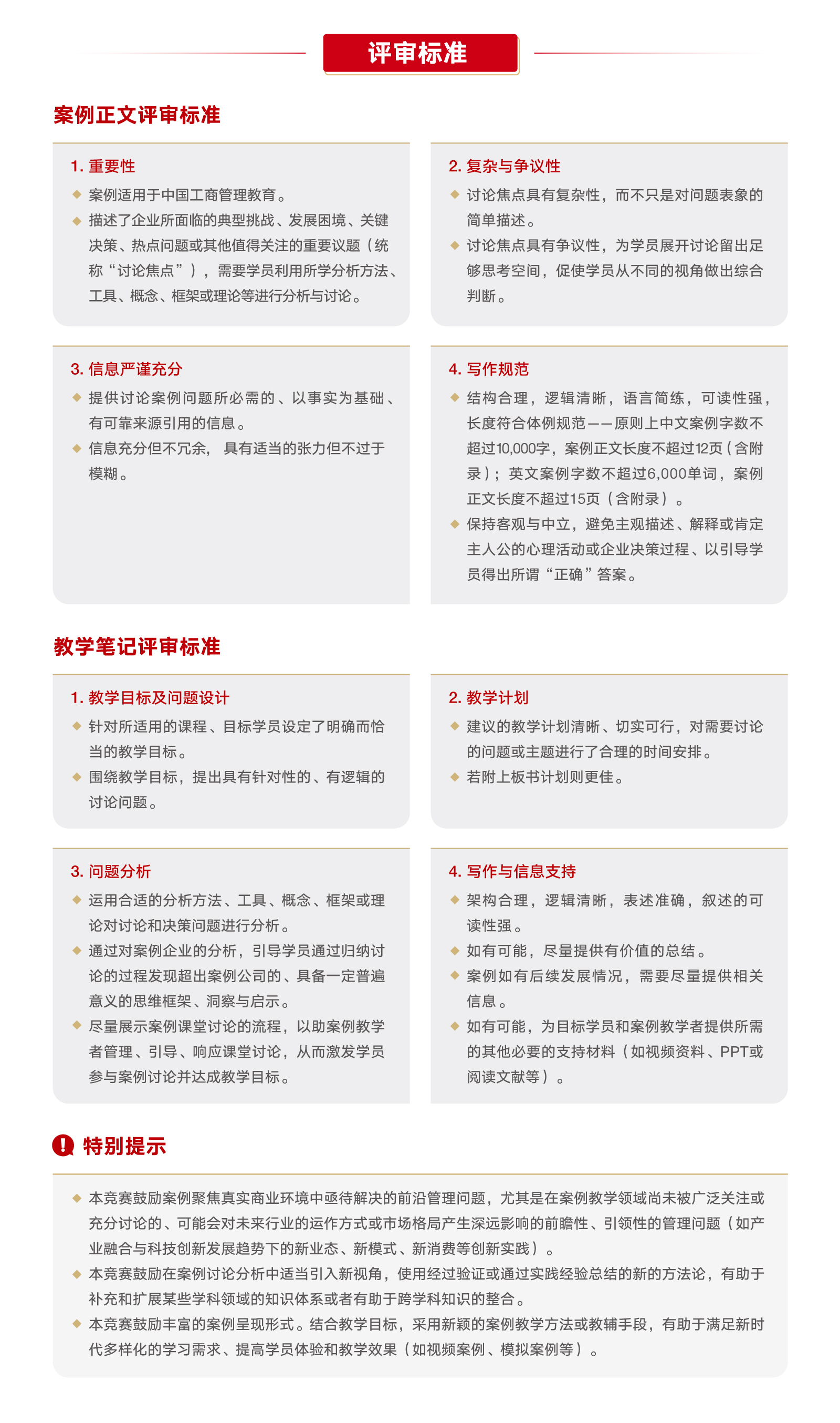
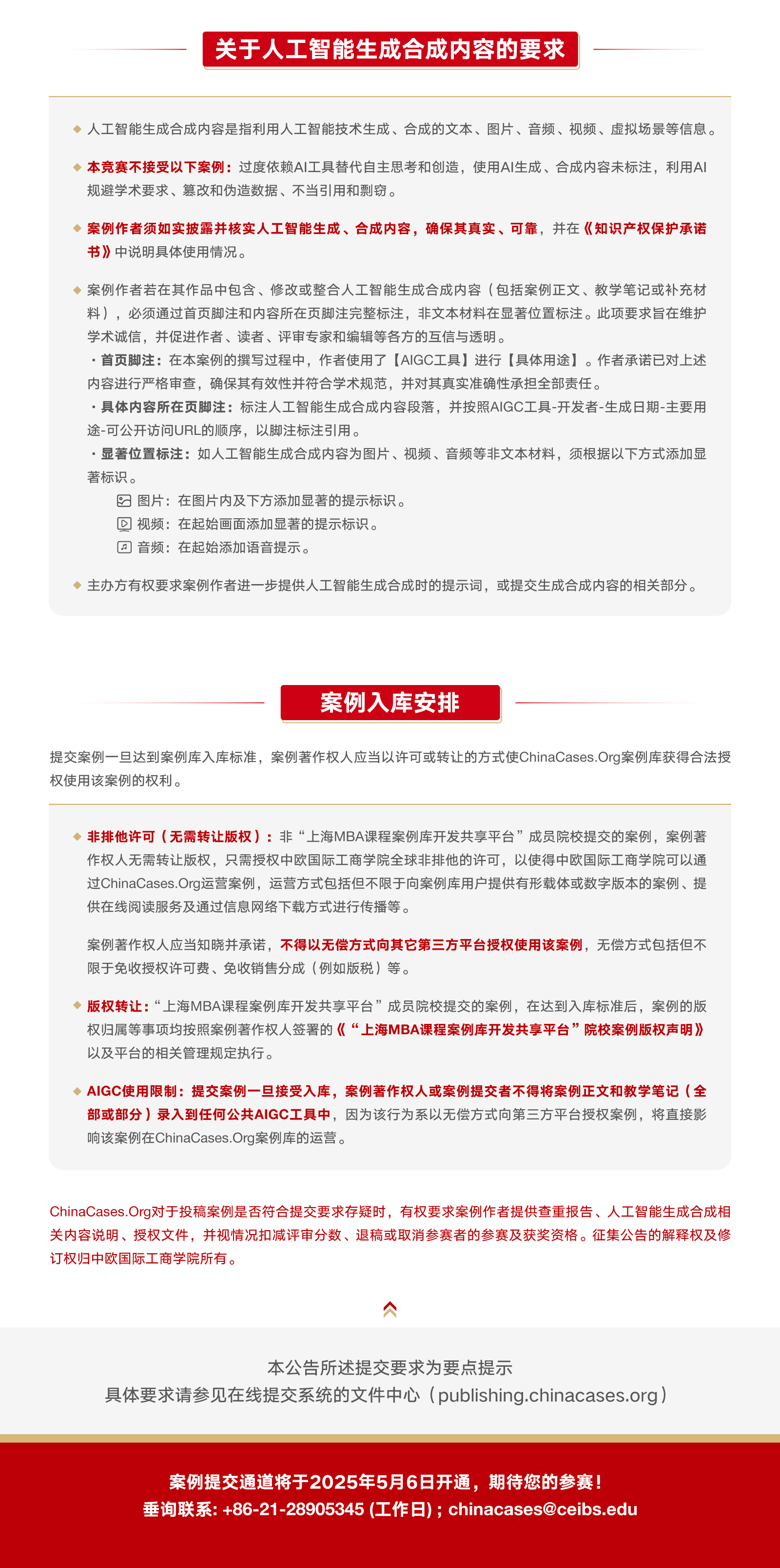
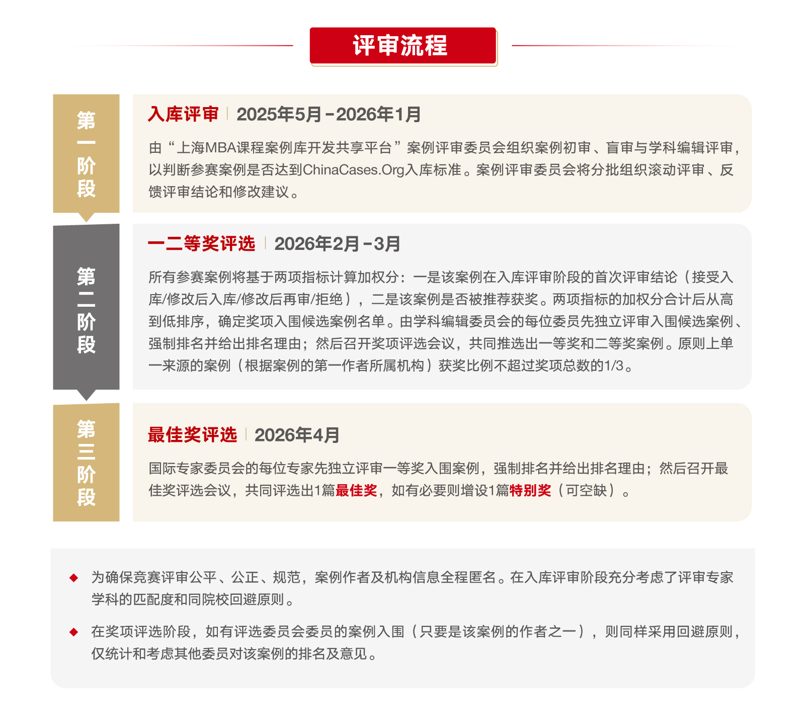
“2025中国工商管理国际最佳案例奖”征集公告

后退
打印友好页面
分享:

1

 

111111

 

上一篇 | 下一篇
点击咨询中欧课程
TOP
查看全部菜单
  • 课程
    • 硕士课程(全日制)
      • MBA
      • 管理硕士MiM
    • 硕士课程(非全日制)
      • EMBA
      • Global EMBA
      • HEMBA
      • 金融MBA
      • 在职MBA
    • 博士课程
      • 工商管理博士DBA
      • PhD
    • 高管教育(非学位)
      • 公开课程
      • 公司定制课程
  • 教授/研究
    • 教授简介
      • 全部
      • 按照学科系
      • 特聘教授
      • 荣誉退休教授
      • 其他教授
    • 中欧研究
      • 研究产出
      • 研讨会/学术会议
      • 研究中心/案例中心
      • 季报和通告
    • 中欧思想领袖
    • 教授招聘
    • 访问博士生项目
  • 校友
    • 校友网络
      • 校友会概况
      • 校友会分会
      • 校友会协会/俱乐部
    • 校友资讯
      • 新闻动态
      • 中欧友讯
    • 校友服务
      • 校友一站式服务大厅指南
      • 成绩单及证明
      • 常见问题
      • 下载中心
    • 校友活动
    • 校友捐赠
      • 我要捐赠
      • 捐赠项目
    • 联系我们
  • 影响力
  • 活动
  • 新闻
  • 图书馆
    • 图书馆首页
    • 关于图书馆
    • 电子数据库
    • 中欧机构知识库
    • 专题指南
    • 读者服务
    • 活动展览
    • 常见问题
    • 联系我们
  • 校区
    • 上海
    • 北京
    • 深圳
    • 苏黎世
    • 阿克拉
  • 关于中欧
    • 学院介绍
      • 学院创办
      • 院长致辞
      • 里程碑
      • 管理委员会
      • 国际顾问委员会
      • 公司顾问委员会
      • EMBA顾问委员会
    • 认证排名
    • 学院公告
      • 公示和声明
      • 招标中标公告
    • 新闻中心
      • 媒体聚焦
      • 中欧故事
      • 视频中心
      • 中欧悦读
      • 媒体联系人
      • 关注我们
    • 支持中欧
      • 创始及永续会员
      • 我要捐赠
      • 捐赠项目
      • 基金会年报
    • 加入我们
    • 联系我们
我要咨询
我要捐赠
隐私政策
30周年校庆
欧洲论坛
中欧一站式服务大厅
Webmail

版权 © 2026 中欧国际工商学院   沪ICP备12032981号   1沪公网安备 31011502016087号

社交媒体
中欧官方小程序
微信公众号
中欧视频号
基金会服务平台
社交媒体

社交媒体

中欧官方小程序
微信公众号
中欧视频号
基金会服务平台
课程咨询
联系我们
五地校区