中国AI开发者应用生态的机遇与挑战:应用落地、商业模式、生态成熟度
方跃、钱文颖 中欧AI与管理创新研究中心
在当今商业环境中,企业的持续发展与创新是核心命题之一。随着AI技术迅猛发展,尤其是大语言模型(LLM)的兴起,生成式AI正在深刻改变企业的经营方式,从提升效率到推动创新,为探索AI在商业领域的价值应用打开了前所未有的空间。为此,中欧AI与管理创新研究中心联合其AI产学研平台智库伙伴易观分析、CSDN和天津市中教开源创新研究院共同发布了《中国AI开发者应用生态调研报告》。该报告通过对一线AI开发者的调研和深度访谈,揭示了当前中国AI开发者和企业应用的现状,旨在帮助企业了解关键趋势与挑战,并为企业在生成式AI时代的转型提供建议。


01
AI应用生态现状:中国市场企业应用(2B)发展滞后
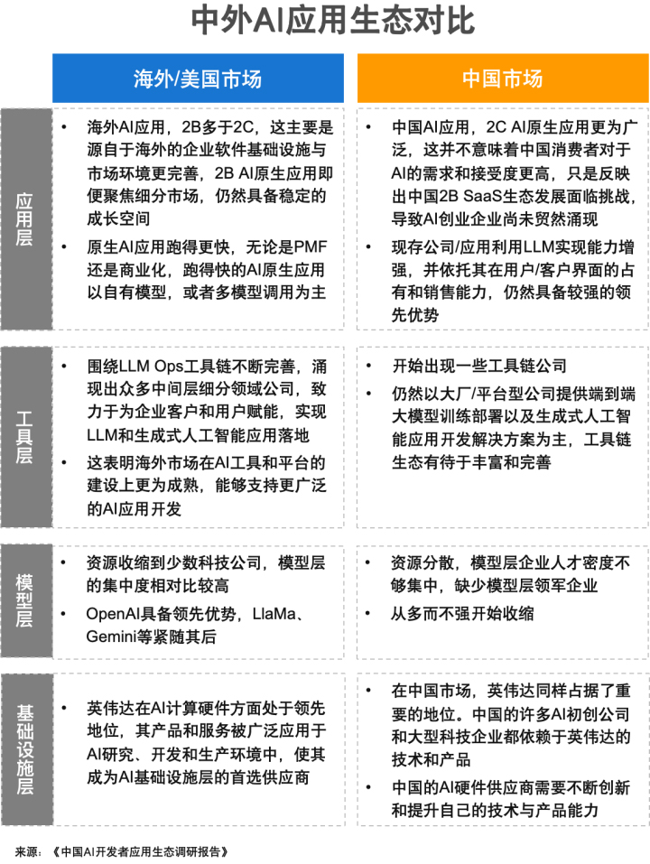
报告指出,对比中外AI应用生态,海外AI应用2B多于2C,而中国AI应用则是2C更为广泛,主要是因为海外的企业软件基础设施与市场环境相对完善,聚焦于细分市场的2B原生应用有稳定的成长空间,而中国的2B SaaS生态面临挑战,导致AI创业企业不敢贸然涌现在2B市场。

02
中国AI开发者应用现状
本次报告通过开发者社区CSDN平台,对中国的AI开发者进行了问卷调研,此次调研覆盖了不同行业的AI开发者,包括初创企业、中小企业以及大型跨国公司。调研对象年龄集中在27至39岁之间,超过80%的开发者拥有计算机科学或相关领域的硕士及以上学位,平均从业年限约为7年。他们在技术栈方面普遍掌握Python、TensorFlow、PyTorch等主流编程语言和技术框架。

通过调研分析,报告中总结了当前中国AI开发者的21条现状,主要可以分为三类:
1、技术应用落地:中国AI开发者正经历着从初步探索到深度整合的转变。
企业正通过多种方式加速AI技术的整合,包括将AI作为内部提效工具(现状2),融入现有产品体系,以及推出以AI为核心的新产品和解决方案(现状2)。AI原生应用正面临从产品市场契合(PMF)到商业化验证的挑战,特别是在用户留存方面(现状4)。AI应用的多元化探索,如智能客服等,成为AI落地的重要方向(现状6)。同时,AI技术正被深入应用于行业解决方案,以解决特定行业问题(现状7)。此外,具身智能技术的发展,即AI技术集成到实体设备中,提升了交互体验,成为AI落地的一个实际探索方向(现状8)。
2、商业模式与市场验证:中国AI开发者展现出更加理性和务实的态度。
他们注重快速面向市场进行验证(现状9),以理性评估开发路径(现状10)。AI应用分发仍然依赖传统的通道,但也在尝试新入口,这些新尝试的效果需要进一步跟踪(现状13、15)。公司内部使用AI技术以提升工作效率,成为开发者的重要工作之一(现状14)。AI应用开发者正在探索多元化的变现方式,以适应市场变化(现状16)。技术服务仍然是AI企业生存的基础,为应用创新争取空间(现状17)。订阅服务与产品销售等商业模式的占比不高,产品价值需要进一步验证(现状18)。收入验证AI产品价值是关键,同时需要量入为出以保障现金流(现状19)。
3、AI生态成熟度:中国AI开发者正在努力构建健康、可持续的AI生态系统。
正聚焦于构建和优化AI技术的基础建设和工具平台(现状5)。AI应用正在进入产品生命周期的良性发展通道,显示出AI技术的成熟度和市场接受度(现状1)。智能体、生成式人工智能和多模态技术是当前开发者最关注的技术方向,这些技术的发展将推动AI应用的创新和多样化(现状3)。数据管理和规划成为AI开发路径规划中最重要的考量要素,这强调了数据在AI项目成功中的核心作用(现状11)。模型的准确性和有效性也是开发者在AI应用开发中相对重要的考量因素,这关系到AI技术能否满足实际应用需求(现状12)。在模型层选型方面,市场仍然处于分散状态,开发者需要从多维度评估大模型合作伙伴,模型能力不再是唯一的考量标准(现状20、21)。这一维度涵盖了AI技术的发展前沿、开发者社区的建设以及技术选型和合作伙伴评估等多个方面,反映了中国AI开发者在构建健康、可持续的AI生态系统方面的努力和挑战。

03
企业AI应用发展五阶段
报告详细描述了基于大语言模型的企业级AI应用的发展路径,并将其分为五个关键阶段:

1、初步探索阶段:企业开始对AI技术进行初步的探索和了解,主要目的是评估AI技术在特定业务领域的适用性和潜力。这可能包括试点项目、概念验证或对现有流程的小规模自动化。当前,大量企业集中在这个部分,处于观望以及局部探索阶段。
2、内部应用阶段:随着对AI技术的深入了解,企业开始将AI技术应用于内部流程优化,以提高效率和降低成本。这可能包括数据分析和自动化工具的部署,以及内部管理系统的智能化升级。当前已经有大量科技企业,以及数字化基础比较好的比如银行、零售、教育等行业企业开始进入这个阶段。
3、产品集成阶段:在这个阶段,企业开始将AI技术集成到其现有产品和服务中,以提升产品的附加值和市场竞争力。这可能包括开发AI助理、智能推荐系统、增强的用户体验等。当前已经有大量应用企业,通过集成AI能力提升当前产品和服务的体验与价值。
4、AI驱动创新阶段:随着AI技术的深入应用,企业开始利用AI技术开发全新的产品和服务,以满足市场的新需求。这可能包括基于AI的预测分析、个性化定制、智能决策支持系统等。
5、全面AI战略阶段:在这个最终阶段,AI技术成为企业战略的核心,企业在整个组织结构、业务模式和市场策略中全面融入AI技术。这可能包括对整个企业运营的智能化转型,以及通过AI技术推动业务模式的颠覆性创新。
04
结语:把握机遇,应对挑战

《中国AI开发者应用生态调研报告》总结了当前AI行业面临的若干关键问题。首先,许多企业在将AI技术应用于实际业务流程时,缺乏合适的流程和场景,导致技术的商业价值未能有效发挥。其次,数据资源的不足和质量问题依然制约着AI的推广,尤其是在数据隐私和安全方面,企业面临着严格的合规性要求。与此同时,许多企业对AI的实际应用潜力和商业价值认知不足,缺乏明确的盈利模式,这使得AI的投资回报难以量化。此外,AI技术在跨平台的兼容性、标准化及应用场景的通用性方面仍存在障碍,导致开发者在不同技术框架下的集成和部署困难。最后,企业在推动AI应用过程中还面临技术选型、人才短缺、团队协作等多方面的问题,这些因素共同影响了AI技术的有效落地。
为应对这些挑战,报告认为,企业需要加大对AI技术和数据资源的投入,提升对AI潜力的认知,优化内外部协作流程,推动AI技术的标准化和生态建设。只有通过整合资源,跨部门合作,才能在激烈的市场竞争中把握住AI带来的机遇。中欧AI与管理创新研究中心将持续与AI产学研平台智库伙伴共同关注AI技术与企业经营的深度融合,探索AI在产业生态中的实际价值,为行业提供清晰的趋势分析,更希望激发企业和开发者思考与行动,为AI商业化的未来找到前进方向,共同迈向智能化驱动的新未来。